Problem:

The speed dating company Fastlife had no mobile app. All of content on the website needed to be available in a mobile format for users to be able to browse and book-in to events on the go.

Result:

Created a web-view based application for Android, iPhone and iPad that could be maintained by web developers. Ensured all of the features and content available on the desktop site was consistent with the app by designing a series of native frames to house responsive web content.

Process:

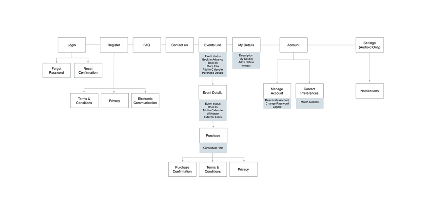
I conducted whiteboarding sessions to map existing user flows and touchpoints, capturing all use cases and distilled those into an available feature set for the application and created a product brief to outline. Created wireframes and hi-fidelity mockups.

Get in touch.